How the Fucked the 1st Miss SSR Sex (78 photos)
Comments (0)
Dean's Day Out - College Edition V.2.1 (2021)
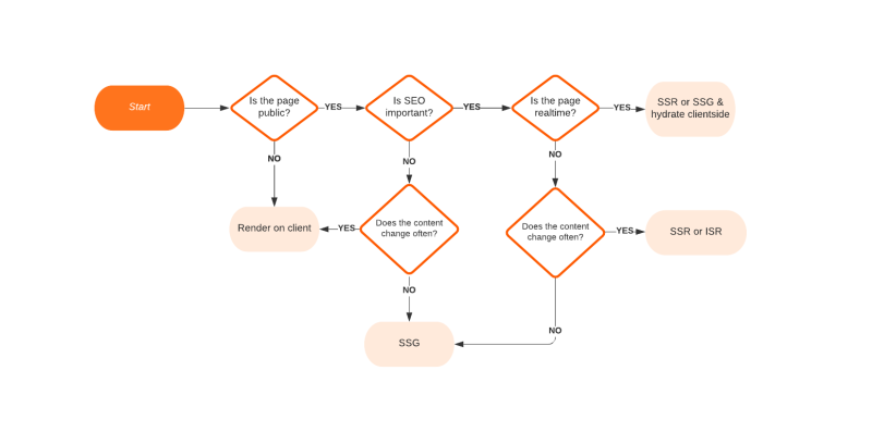
Server Side Rendering
Fashioning Little Miss Linesome Otome
Subaru Impreza WRX 1999
DOA XTREME VENUS VACATION HONOKA
Unleashed 5.0 Shannon
SSR VS SSG
System System System Game
Joke meme
Architecture of the web application scheme
Saimin Gakuen / Hypnosis School (2018)
Anime games 16+
A WIFE and Mother Aiden
Solve the problem in 3 days sold
Text Fill in the Prepositions and Write
English. Dialogue with English
Dialogue in English grade 3 What is
Match Words with Definitions Grade 8
English test
Fill the passes with words data in the frame
HOUSE MIAIMI Richard Dialogue
Write the Questions Grade 4
English. Textbook
Answers in English
Now Make Sentences grade 4
Pick up the correct remark This IS My Sister Ann
Key for coils drawing
Genshin SSR 023 Card
Airi Totoki SSR
Complete The Chart Using the Verb Grade 6
Read the Sentences and Complete the Rules Grade 5
Far Tero 5 Valley Holland
English numbers FIRST Second
F-scan in-Shoe Nitta Co, Osaka, Japan
Airi Totoki SSR
Familystrokes - Missy Luv, Mia Evans - Snowballing Stepsister Secrets
Turning on the solid -state relay of direct current
Honoka Dead Or Alive 5 Bikini
Relay SCR0101 Connection Scheme
Flag of the Moldavian SSR 1941
Read The Letter and Fill in
Fill in the Blanks with Much Many A Lot of answers
Tournament table of the USSR in hockey
Track 27 Listen to the Dialogues and Fill in the Gaps with the Words from the Box Task
Solid State Relay Scheme
UGAROMIX ELLIE
Fuckin 'In the Junkyard Download
Solid State Switch Scheme
Find the words on transcription 1st first
SSR Server Side Rendering
Dead Or Alive Nagisa
Complete the Questions with Last Year or Next year answers
Dead Or Alive Xtreme Venus Vacation Nyotengu
Bratty Sis Lily Adam
Iori Kosaka
I Want You GIF
Dead or Alive Honoka +18
Translate offers into Russian OUR. Family
Ricky Lindhome 1999
Complete the Sentences with the Right Verbs
NTT DATA KIRARI
Insert Do Don 'Deesn'T grade 3
Dead Or Alive Xtreme 3: Venus
Ayam Hamaguti Ayame Hamaguchi
SENPAI-CHAN to ORE
Text The Canterville Ghost Translation
Summary sister Lexi Lore
Questions for English Asswer The Questions
Anime idolmaster beach
Far Cry 5 plates on the map
Write the answers: yes, they
Older brother (2017
SSR sticker
